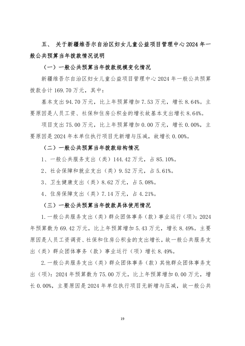
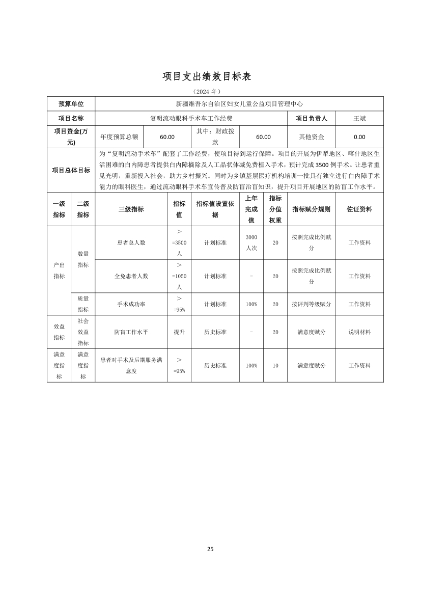
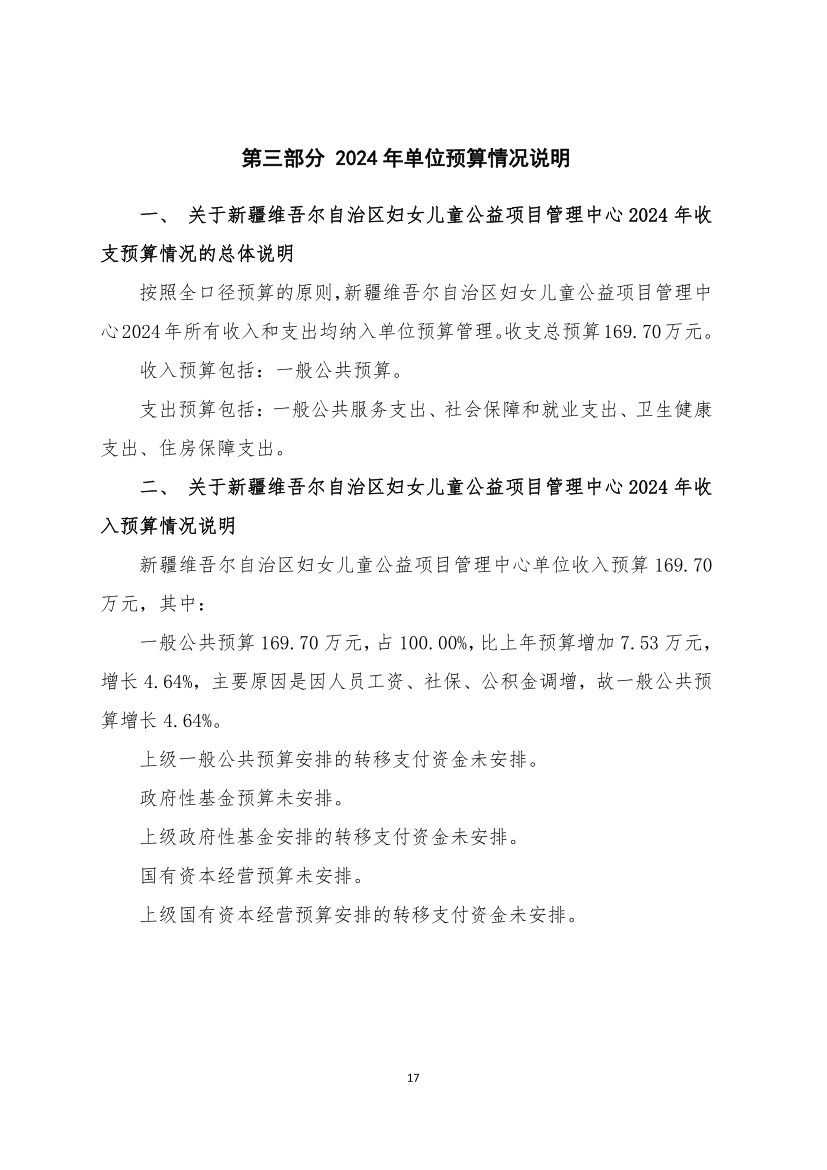
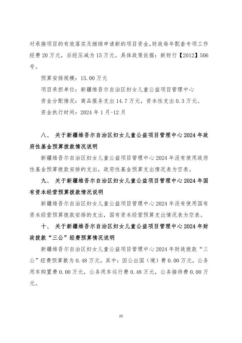
新疆维吾尔自治区妇女儿童公益项目管理中心2024年单位预算公开

作者:
来源: 新疆妇联
日期:2024-03-01

[董志涛]