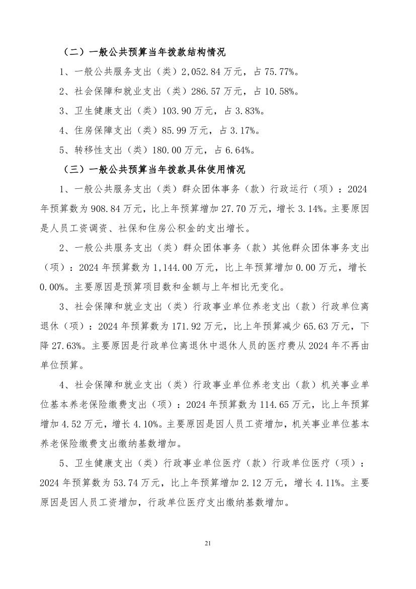
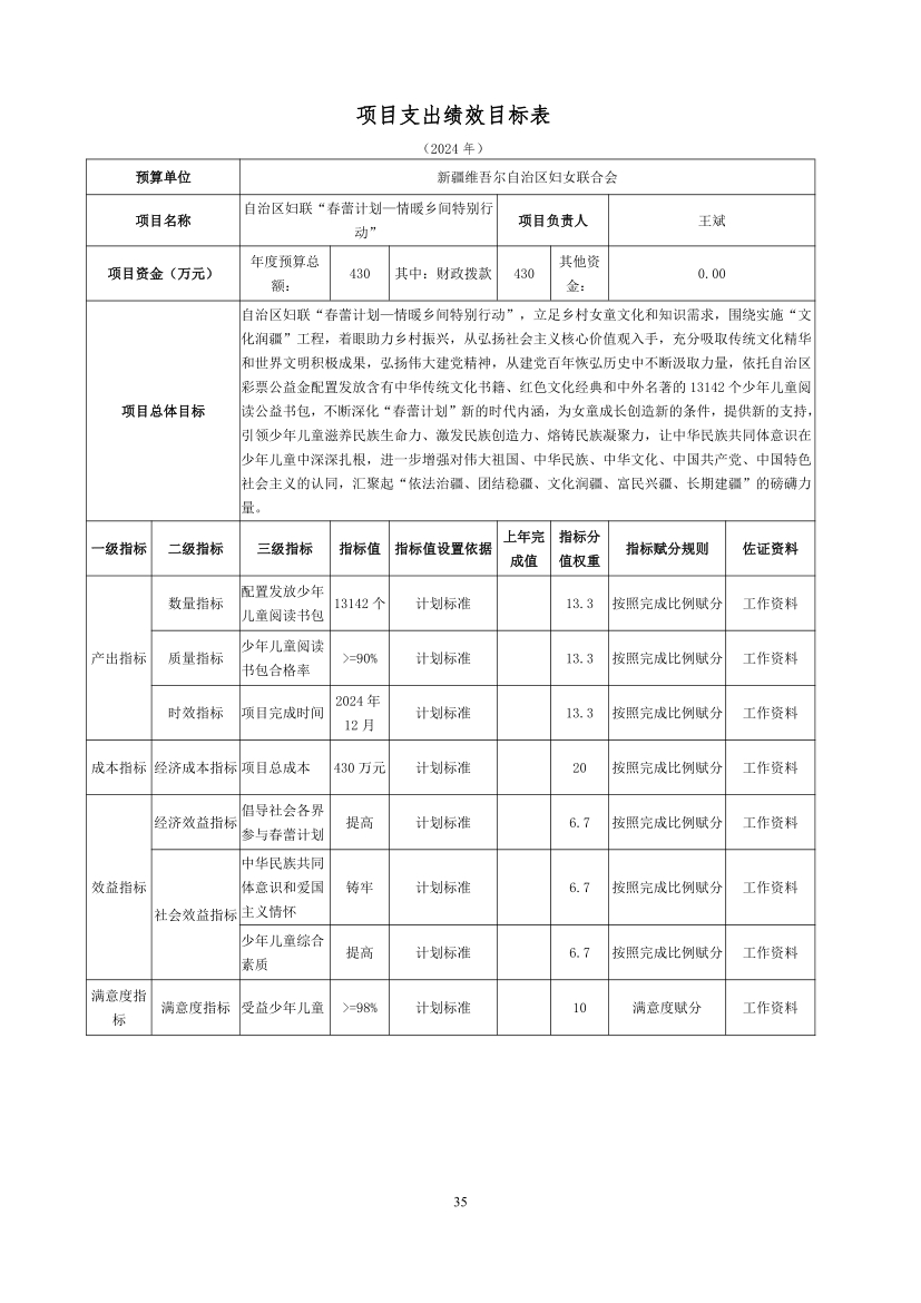
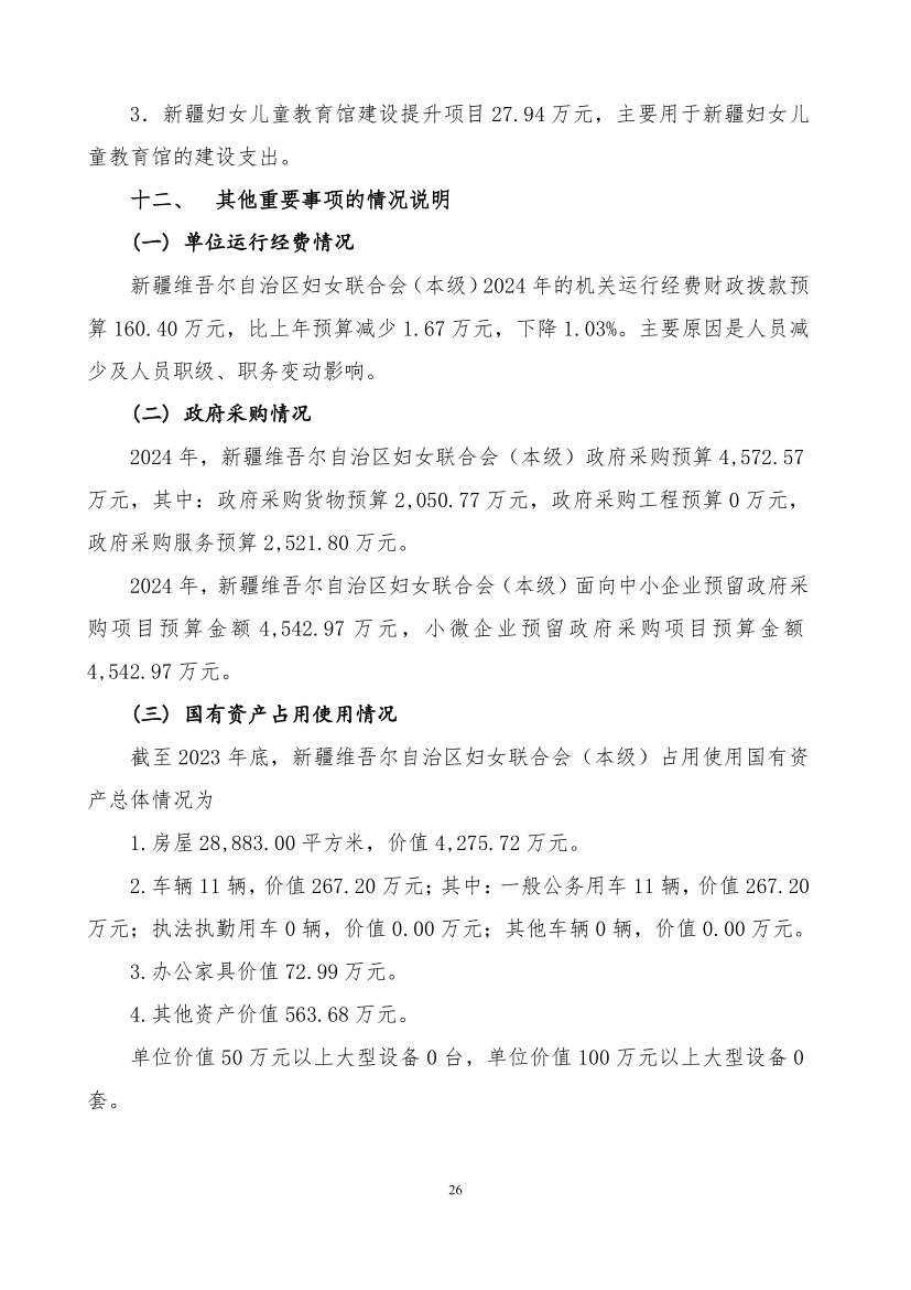
新疆维吾尔自治区妇女联合会(本级)2024年单位预算公开

作者:
来源: 新疆妇联
日期:2024-03-01

[董志涛]